Architecture Case Study

Enterprise HR Chatbot

The Evolution from Proof of Concept (POC) to a Scalable, Production-Ready AWS Product.

Phase 1: Proof of Concept

01

High-Level System Architecture

The foundation of the HR Chatbot. This architecture details the core interaction flow between the front-end user interfaces, the centralized API gateways, and the underlying AI knowledge engines before scaling up.

High Level Architecture
Click to enlarge
02

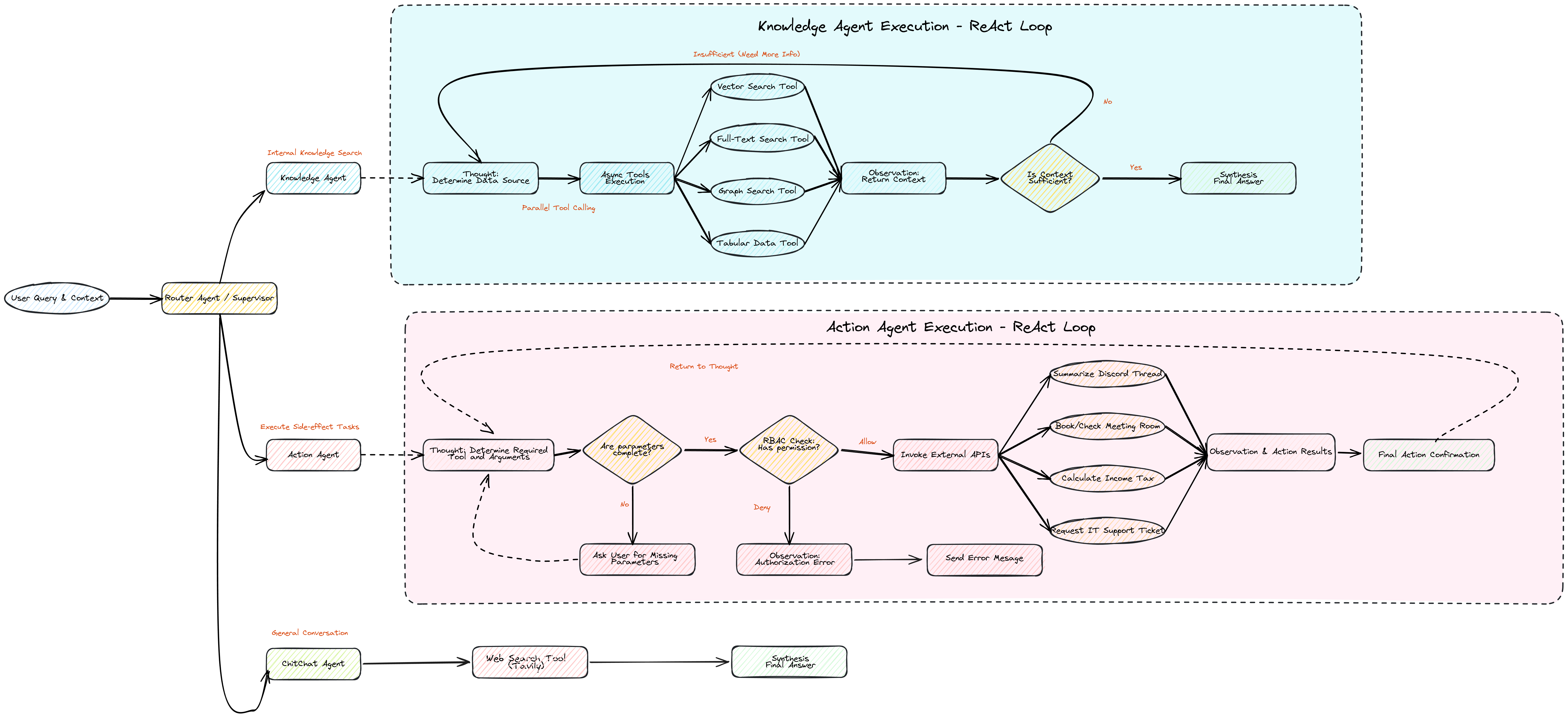
Multi-Agent Router (ReAct)

The brain of the chatbot. Utilizing the ReAct methodology, queries are intercepted, understood, and dynamically routed to specialized sub-agents. This allows the bot to handle complex HR policies, leave requests, and payroll inquiries with high accuracy.

Multi Agent Router
Click to enlarge
03

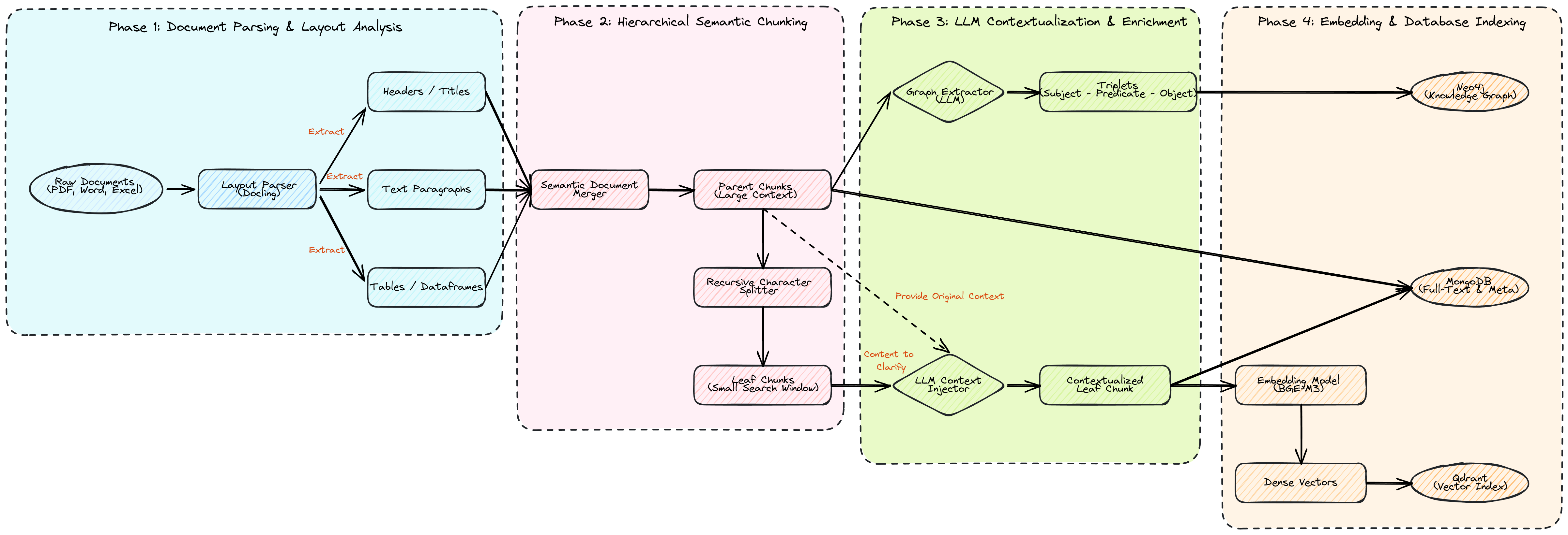
Data Ingestion Pipeline

To support massive enterprise data, a robust offline pipeline was engineered. It automatically ingests, chunks, and maps unstructured HR documentations into high-dimensional vector space for semantic retrieval.

Data Ingestion Pipeline
Click to enlarge

Phase 2: Enterprise Product Level

04

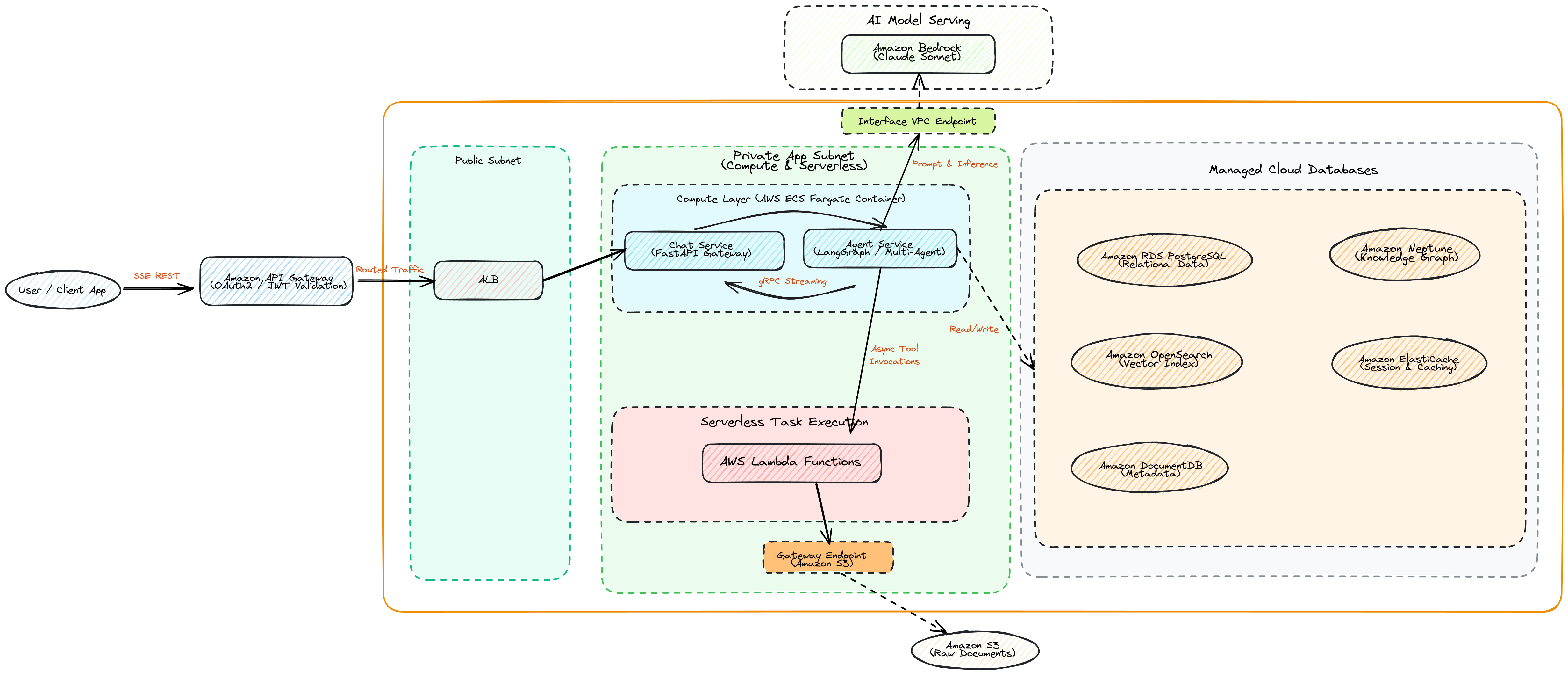
AWS Cloud Migration

Transitioning from local/on-prem POC to AWS. Leveraging fully managed services and container orchestration to achieve 99.9% uptime, auto-scaling capabilities, and enterprise-grade security within a Virtual Private Cloud (VPC).

AWS Cloud Migration Architecture
Click to enlarge
05

Serverless Ingestion Pipeline

An alternative, highly optimized ingestion architecture utilizing serverless cloud functions. Designed for event-driven document processing to minimize idle computing costs and maximize real-time scalability during spikes in data upload.

Serverless Ingestion Pipeline
Click to enlarge